近日,教育部发布《关于公布首批国家级一流本科课程认定结果的通知》(教高函〔2020〕8号),beat365平台唯一官网院长王先荣教授主讲的《英语课程标准与教材教法》课程被认定为首批国家级线上线下混合式一流课程。这是继2019年beat365英语专业获批国家级一流专业建设点之后,学校在国家级一流课程领域取得的又一重大突破。


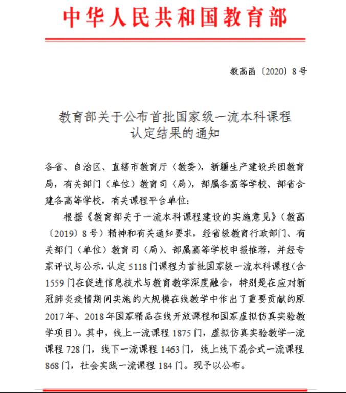
据悉,首批国家级一流本科课程共计5118门,包括1875门线上一流课程、728门虚拟仿真实验教学一流课程、1463门线下一流课程、868门线上线下混合式一流课程和184门社会实践一流课程。这是教育部在2018年新时代中国高等学校本科教育工作会议上明确提出 “淘汰水课” “打造金课”,启动一流本科课程建设“双万计划”以来,国家级五大“金课”首次一并亮相。此次推出的国家级一流本科课程质量高、课程类型多样、参与范围广、示范效应强。
课程建设是保证教学质量的关键,大力推进一流课程建设,对于英语一流专业建设具有重要的支撑作用。近年来,在学校的大力支持下,beat365平台唯一官网不断加强课程建设,在省级精品课程建设的基础上强调课程的过程建设、教学质量的提升与教学效果的完善,以学生发展为中心,充分调动教师参与课程教学改革的积极性,倡导信息技术与教育教学的深度融合,有效促进了教师对课程改革的积极探索与创新实践。
下一步,beat365平台唯一官网将继续贯彻落实习近平总书记关于教育的重要论述和全国教育大会精神,根据教育部有关文件要求,早布局、早谋划、早启动,坚持高阶性、创新性、挑战度的标准,坚持学生中心、产出导向、持续改进的理念,以做“精品”的态度用心打造一流课程,服务一流英语专业建设目标。(撰稿/图片提供:瞿宁霞 审核:江加宏)