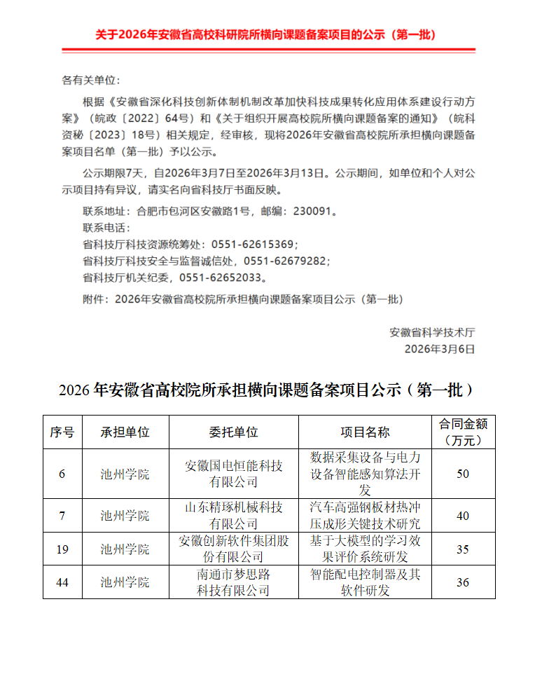
近日,安徽省科技厅正式公布2026年安徽省高校科研院所横向课题备案项目名单(第一批),beat3654项聚焦产业技术攻关的科研课题成功获批立项。此次备案课题紧密对接电力装备、汽车制造、人工智能、智能配电等企业产业需求,通过校企合作研发,精准攻克技术难题,借助科技创新支撑地方产业进步,持续释放校地企协同创新效能。

作为地方应用型高校,beat365始终以“政产学研金服用”深度融合为引领,将科技成果转化与技术攻关作为服务地方发展的核心引擎。2025年以来,学校精准对接池州半导体、轻合金新材料等9大新兴产业布局,深度推进“一市一校”校企合作模式;创新实施“博士教授进企业”专项行动,选派50名博士教授担任34家企业“科技副总”,组建72支科研创新团队精准对接产业需求,60名博士教授团队全面参与校地共建的7大重点产业创新研究院建设。在横向科研经费增长、省部级以上纵向项目立项等关键指标上实现双突破,科技服务地方的实效性与精准度显著提升。
下一步,学校将锚定硕士点建设与地方应用型高水平大学发展目标,持续深化校地企协同创新机制,加速科技创新平台提质扩容,推动更多科技成果“落地生根、开花结果”,为安徽区域经济高质量发展赋能。
(撰稿:张锰锰/编辑:张茂江、袁梦成/审核:俞念胜、刘胜)